• El foro de relojes de habla hispana con más tráfico de la Red, donde un reloj es algo más que un objeto que da la hora. Relojes Especiales es el punto de referencia para hablar de relojes de todas las marcas, desde Rolex hasta Seiko, alta relojería, relojes de pulsera y de bolsillo, relojería gruesa y vintages, pero también de estilográficas. Además, disponemos de un foro de compraventa donde podrás encontrar el reloj que buscas al mejor precio. Para poder participar tendrás que registrarte.

    IMPORTANTE: Asegúrate de que tu dirección de email no está en la lista Robinson (no publi), porque si lo está no podremos validar tu alta.

EL RELOJ MAS FUERTE DEL MUNDO

  • Iniciador del hilo Iniciador del hilo jorgehernando
  • Fecha de inicio Fecha de inicio
jorgehernando

jorgehernando

Habitual
Sin verificar
Hubo un tiempo en que Certina brillaba por si sola sin ir de la mano de sus actuales hermanos mayores.

Con la llegada al mercado del Certina DS ( Doble Seguridad) alrededor de 1959 se seguía posicionando a la altura de las más grandes casas relojeras suizas.

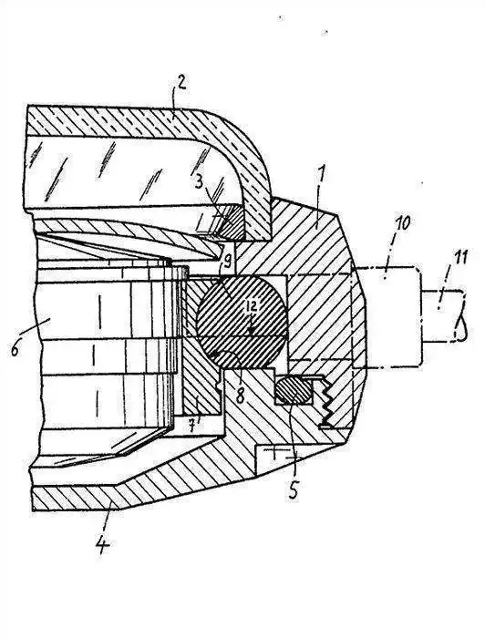
El reloj más fuerte del mundo era capaz de sumergirse 200 metros, soportar una caída desde una altura de 6 metros sin sufrir ningún daño. Esto se logró mediante un montaje flotante de todo el movimiento con un anillo amortiguador elástico además del amortiguador convencional (Incabloc). Además, había un espacio de aire entre la esfera y la caja, por lo que el movimiento podía moverse en todas direcciones. Otras características fueron: sellado adicional, plexiglás extra grueso y revestido, combinado con un fondo de caja reforzado que también les permitía sumergirse a grandes profundidades.
patentzeichnungdsg.jpg

carspain021961g.jpg


Los primeros DS como sabemos no traían la famosa tortuga grabada en la tapa, venían con la inscripción " Patent Pending" ya que la patente de esta doble seguridad aún estaba pendiente de ser aprobada.Esta mención solo sé ve en relojes del primer año de comercialización del DS y todos van montados con los calibres automáticos 25-45, 25-451(fecha) o 25-36( manual).

Automaticos:
Todos ellos con calibre 25-45 o 25-451 , y con la referencia 5601-012 .Caja de acero.
Y 5606-012, caja chapada en oro de 20 micras.
IMG_20240112_225422.jpg


También he encontrado algun patent pending con numeracion 5627-012. Caja de acero inoxidable con tapa de oro amarillo (superior y lateral, también con el calibre 25-45 y el patent pending en el interior de la tapa.
IMG_20240116_005028.jpg
IMG_20240115_230516.jpg


Con referencia 5601-003

IMG_20240115_232954.jpg


Todos estos DS automaticos primerizos llevan el 25-45 o 25-451(fecha)


También hubo con el calibre 25-36 de cuerda manual y acero, con referencia 5101-013, en los Patent Pending de cuerda manual no he encontrado muchas fuentes y todos los que he visto en la red no tienen referencia pero si Patent Pending en su interior. En todos se habrá pulido o desgastado la numeración de la tapa?
Aquí uno del maestro y amigo Casina con el calibre de cuerda manual 25-36, sin referencias en la tapa exterior y Patent Pending en el interior.

IMG-20231229-WA0004.jpg
IMG-20240111-WA0004.jpg
IMG_20240112_225458.jpg


En el caso de mi reloj tanto la referencia como el patent pending está grabado en el interior de la tapa, en otras unidades que he visto la referencia es en el exterior, deduzco que, en las que no se vea la referencia 5601-012 o las otras referencias es debido a que se ha pulido la tapa trasera, desgaste... O vaya usted a saber.
En el caso de mi reloj la referencia 5601, 56 calibre 25-45 y 01 caja de acero. Los números inferiores no se lo que significan.
Adjunto foto de uno con la numeración exterior sacado de la red y el mío con la numeración dentro de la tapa.
Screenshot_2024-01-10-23-22-46-928_com.miui.gallery.jpg
IMG_20240116_110614.jpg

Como se puede observar en la tapa del mio, el Swiss Patent Pending está muy unido, se puede intuir viendo otras tapas que el patent pending lo añadian a posteriori y caia donde caia.

Hubo algunos relojes que en la tapa ya mencionaban la patente , sin la tortuga en la parte externa, y que también montaban la 25-45. La patente por el sistema de protección le fué concedida en Mayo de 1960, y los calibres 25-65 se empezaron a montar a finales de 1960 ya con la tortuga impresa. En ese entretiempo suponemos que sacarían adelante el stock con caja sin tortuga y calibre 25-45 pero ya con la inscripción de la patente. ( No se deben tirar las sobras).

p1120301.jpg



El primer movimiento automático con rotor (el movimiento KF 21-0114, introducido en 1950) se derivó del movimiento AS 1323, por lo que este no se puede considerar un movimiento manufactura de Certina.
c78b65df2b28b7b5c926d244c486940b2e08347b.jpg


Anteriormente a este estaba el Certina KF360 que era de martillo. Mi amigo Zappp creo que posee uno
IMG_20240110_151231.jpg



Finalmente, en 1951, con el 25-45, salió al mercado el primer movimiento automático con rotor completo desarrollado por Certina con 21 joyas. El que montan estos DS y es el que realmente nos ocupa es de 23 joyas.

Foto del mio
IMG_20240116_100142.jpg


Por lo que he podido leer y ver los primeros DS con el calibre 25-45 llevaban la goma en color negro, más tarde creo que se empezó a utilizar la goma amortiguadora en color amarillo con otros calibres con la tortuga ya impresa en la tapa. Esto es una apreciación ya que realmente las gomas en todos estos años se ha podido degradar y cambiar.
Y así se publicitaba:


A un DS le podía pasar un automóvil por encima con equipajes y pasajeros que seguía tal cual

IMG_20240108_233232.jpg


Hombres rana que sumergían el reloj a 200 metros de profundidad y el reloj seguía como una rosa

IMG_20240108_233109.jpg



Caídas desde 6 metros sin sufrir daños. Este reloj era el sueño de cualquier aficionado al balconing
20220126_222134~2.jpg


Como siempre más que agradecido a mi amigo y compañero Kike. Con el las compras siempre dan en la diana.

En principio solo sé pretendía presentar un reloj y la cosa se me ha ido de las manos.

Cualquier corrección, añadido...será bien recibida y quedaré agradecido.

Y ahora unas malas fotos de mi tortuga sin tortuga
IMG_20240116_110110.jpg


IMG_20240116_105010.jpg
IMG_20240116_104839.jpg
IMG_20240116_103052.jpg
IMG_20240116_103025.jpg

IMG_20240116_110318.jpg
Un saludo y gracias por leer.
 
Última edición:
  • Me gusta
Reacciones: espiral, REusuario, galunco y 48 más
Fabulosa explicación y fabuloso reloj :clap: :clap: :clap: :clap:
Me encantan este tipo de hilos, los que me hacen aprender. Gracias por este excelente hilo.
Disfruta del Certina Jorge.
Saludos
 
  • Me gusta
Reacciones: suesu8, Ferdinand71, txema2 y 4 más
Magnífico todo!!!!!!, el reloj, la presentación, las fotos, muy didáctico y entretenido. Gracias por el hilo Jorge, te dejo una foto de mi DS negrito, una rara avis....ya con la tortuga.

IMG_8473.webp

Y otro clarito con bastantes batallas

470027E2-79EF-4471-BC78-11C7D24AC696.webp
 
  • Me gusta
Reacciones: Antón T., carmelo blanco, suesu8 y 21 más
Gracias por este excelente hijo.
 
  • Me gusta
Reacciones: txema2, Denbora, jorgehernando y 2 más
Pedazo de hilo. Muchas gracias.
 
  • Me gusta
Reacciones: jorgehernando y KIKEMORGAN
Se ha hecho de rogar el susodicho, pero todo llega en esta vida, hasta los DS. Precioso reloj y raro de ver, todo un hallazgo.

Y vaya hilo que te has currado, toda una tesis sobre el DS.

Enhorabuena por el reloj y gracias por el magnífico hilo. Ahora a disfrutarlo.

Un abrazo.
 
  • Me gusta
Reacciones: suesu8, pinon, Zarsan y 7 más
Excelente hilo y preciosa adquisición Jorge! Me ha encantado.
Dejo una fotillo de mi DS también PP y sin tortuguita, conseguido de las manos de nuestro querido @txema2.
Es uno de los relojes que más disfruto siempre que me lo pongo, un verdadero tesoro en mi colejuntación.

1705408527028.webp
 
  • Me gusta
Reacciones: carmelo blanco, suesu8, luismiguel y 21 más
Tremendo ese DS que te has agenciado Jorge, me chifla su dial de aspecto tectónico.
Y la presentación me ha encantado, entretenida a la par que instructiva. Reproducir anuncios antiguos no falla, diversión asegurada. Qué tíos.
 
  • Me gusta
Reacciones: Zarsan, Denbora, KIKEMORGAN y 4 más
Gracias por el articulo y las estupendas fotos compañero, aqui en Mexico, Certina es poco conocida, mi primer acercamiento a la marca fue aqui en este foro, ahora gracias a este tipo de articulos, se un poquito mas de esa gran marca.


Tu reloj, bonito como el solo, a disfrutarlo como se merece y con salud.
 
  • Me gusta
Reacciones: KIKEMORGAN, txema2, Denbora y 1 persona más
  • Me gusta
Reacciones: txema2, julius1022, Denbora y 2 más
Gran presentación y precioso reloj, disfrútalo mucho!!!
 
  • Me gusta
Reacciones: jorgehernando y Denbora
Maravilla de hilo. No tengo ningún DS porque no encuentro uno como ese tuyo, esos son los que me gustan.

Tuve un Certina 360, reloj rarísimo, pero lo vendí al ilustre desaparecido Lee.
 
  • Me gusta
Reacciones: KIKEMORGAN, jorgehernando, yakokornecki y 3 más
¡Muchas gracias Jorge!, Yo, después de mucho buscar, encontré en Europa ese DS de los primeros, que me encanta, pero no me preocupé de averiguar todo lo que tú has hecho. Tengo también otro DS manual y con fecha que monta la 25-661 y que tiene la tortuguita chica detrás.

Y sí, los Certina son unos magníficos relojes sea cual sea su movimiento.
 
  • Me gusta
Reacciones: REusuario, suesu8, KIKEMORGAN y 5 más
Gran hilo compañero y el reloj tremendo. Hace tiempo que me apetece uno. Algún día...
 
  • Me gusta
Reacciones: KIKEMORGAN, jorgehernando, yakokornecki y 2 más
Hubo un tiempo en que Certina brillaba por si sola sin ir de la mano de sus actuales hermanos mayores.
Con la llegada al mercado del Certina DS ( Doble Seguridad) alrededor de 1959 se seguía posicionando a la altura de las más grandes casas relojeras suizas.
El reloj más fuerte del mundo era capaz de sumergirse 200 metros, soportar una caída desde una altura de 6 metros sin sufrir ningún daño. Esto se logró mediante un montaje flotante de todo el movimiento con un anillo amortiguador elástico además del amortiguador convencional (Incabloc). Además, había un espacio de aire entre la esfera y la caja, por lo que el movimiento podía moverse en todas direcciones. Otras características fueron: sellado adicional, plexiglás extra grueso y revestido, combinado con un fondo de caja reforzado que también les permitía sumergirse a grandes profundidades.Ver el archivos adjunto 2771922
Ver el archivos adjunto 2771924

Los primeros DS como sabemos no traían la famosa tortuga grabada en la tapa, venían con la inscripción " Patent Pending" ya que la patente de esta doble seguridad aún estaba pendiente de ser aprobada.Esta mención solo sé ve en relojes del primer año de comercialización del DS y todos van montados con los calibres automáticos 25-45, 25-451(fecha) o 25-36( manual).

Automaticos:
Todos ellos con calibre 25-45 o 25-451 , y con la referencia 5601-012. Caja de acero.
Y 5606-012, caja chapada en oro de 20 micras.Ver el archivos adjunto 2771927

También he encontrado algun patent pending con numeracion 5627-012. Caja de acero inoxidable con tapa de oro amarillo (superior y lateral, también con el calibre 25-45 y el patent pending en el interior de la tapa.Ver el archivos adjunto 2771929Ver el archivos adjunto 2771954

Con referencia 5601-003

Ver el archivos adjunto 2771937

Todos estos DS automaticos primerizos llevan el 25-45 o 25-451(fecha)


También hubo con el calibre 25-36 de cuerda manual y acero, con referencia 5101-013, en los Patent Pending de cuerda manual no he encontrado muchas fuentes y todos los que he visto en la red no tienen referencia pero si Patent Pending en su interior. En todos se habrá pulido o desgastado la numeración de la tapa?
Aquí uno del maestro y amigo Casina con el calibre de cuerda manual 25-36, sin referencias en la tapa exterior y Patent Pending en el interior.Ver el archivos adjunto 2771946Ver el archivos adjunto 2771947Ver el archivos adjunto 2771949

En el caso de mi reloj tanto la referencia como el patent pending está grabado en el interior de la tapa, en otras unidades que he visto la referencia es en el exterior, deduzco que, en las que no se vea la referencia 5601-012 o las otras referencias es debido a que se ha pulido la tapa trasera, desgaste... O vaya usted a saber.
En el caso de mi reloj la referencia 5601, 56 calibre 25-45 y 01 caja de acero. Los números inferiores no se lo que significan.
Adjunto foto de uno con la numeración exterior sacado de la red y el mío con la numeración dentro de la tapa.Ver el archivos adjunto 2771952Ver el archivos adjunto 2771951

Hubo algunos relojes que en la tapa ya mencionaban la patente , sin la tortuga en la parte externa, y que también montaban la 25-45. La patente por el sistema de protección le fué concedida en Mayo de 1960, y los calibres 25-65 se empezaron a montar a finales de 1960 ya con la tortuga impresa. En ese entretiempo suponemos que sacarían adelante el stock con caja sin tortuga y calibre 25-45 pero ya con la inscripción de la patente. ( No se deben tirar las sobras).
Como se puede observar en la tapa del mio, el Swiss Patent Pending está muy unido, se puede intuir viendo otras tapas que el patent pending lo añadian a posteriori y caia donde caia.

El primer movimiento automático con rotor (el movimiento KF 21-0114, introducido en 1950) se derivó del movimiento AS 1323, por lo que este no se puede considerar un movimiento manufactura de Certina. Ver el archivos adjunto 2771956

Anteriormente a este estaba el Certina KF360 que era de martillo. Mi amigo Zappp creo que posee unoVer el archivos adjunto 2771958


Finalmente, en 1951, con el 25-45, salió al mercado el primer movimiento automático con rotor completo desarrollado por Certina con 21 joyas. El que montan estos DS y es el que realmente nos ocupa es de 23 joyas.

Foto del mioVer el archivos adjunto 2771959

Por lo que he podido leer y ver los primeros DS con el calibre 25-45 llevaban la goma en color negro, más tarde creo que se empezó a utilizar la goma amortiguadora en color amarillo con otros calibres con la tortuga ya impresa en la tapa. Esto es una apreciación ya que realmente las gomas en todos estos años se ha podido degradar y cambiar.
Y así se publicitaba:


A un DS le podía pasar un automóvil por encima con equipajes y pasajeros que seguía tal cual

Ver el archivos adjunto 2771961

Hombres rana que sumergían el reloj a 200 metros de profundidad y el reloj seguía como una rosa

Ver el archivos adjunto 2771962


Caídas desde 6 metros sin sufrir daños. Este reloj era el sueño de cualquier aficionado al balconing
Ver el archivos adjunto 2771963

Como siempre más que agradecido a mi amigo y compañero Kike. Con el las compras siempre dan en la diana.

En principio solo sé pretendía presentar un reloj y la cosa se me ha ido de las manos.

Cualquier corrección, añadido...será bien recibida y quedaré agradecido.

Y ahora unas malas fotos de mi tortuga sin tortugaVer el archivos adjunto 2771978

Ver el archivos adjunto 2771966Ver el archivos adjunto 2771967Ver el archivos adjunto 2771968Ver el archivos adjunto 2771969
Ver el archivos adjunto 2771973Un saludo y gracias por leer.
Magnífico Jorge, maravilloso el reloj y también la presentación
 
  • Me gusta
Reacciones: KIKEMORGAN y jorgehernando
Azo al cuadrado...hilazo y relojazo. Cuando el aprender y el disfrutar van de la mano.
Como va a ser lo mismo llevar esa historia en la muñeca, a comprar un DS nuevo.
 
  • Me gusta
Reacciones: KIKEMORGAN, jorgehernando y yakokornecki
Pedazo de artículo te has currado.
Gracias por compartirlo.
 
  • Me gusta
Reacciones: jorgehernando
Pedazo de hilo y una gran marca.mi padre tuvo un ds más de 30 años sin quitárselo para nada de nada y ni una avería en esos 30 años,asique si son duros.
 
  • Me gusta
Reacciones: jorgehernando
Estupenda presentación y con la evolución del modelo.
La verdad es que en este hilo nunca se para de aprender.

Gracias por la presentación/exposición.
Ahora lo más importante, ¡A disfrutarlo!
 
  • Me gusta
Reacciones: jorgehernando
Buaff! ,, con lo que me gusta a mí Certina Jorgehernando
Vaya pedazo de hilo te has currao, me dejas flipao, 😵‍💫😵‍💫al menos para mí, estos hilos son el motivo principal de estar en este foro,
Un verdadero placer poder leerlo, da gusto…enhorabuena ,, precioso tu ds y todos los que han salido.
Aunque más modesto tengo uno y es uno de los relojes que más uso, no se porque\
 
  • Me gusta
Reacciones: KIKEMORGAN y jorgehernando
25-651.
Máquina dura menos la pieza de arrastre del calendario...su punto débil.Mañana tengo que ir al relojero a por uno que he restaurado entero
Los adoro.otro.
IMG20231114154016.webp
 
  • Me gusta
Reacciones: txema2, suesu8, Ferdinand71 y 10 más
Hubo un tiempo en que Certina brillaba por si sola sin ir de la mano de sus actuales hermanos mayores.
Con la llegada al mercado del Certina DS ( Doble Seguridad) alrededor de 1959 se seguía posicionando a la altura de las más grandes casas relojeras suizas.
El reloj más fuerte del mundo era capaz de sumergirse 200 metros, soportar una caída desde una altura de 6 metros sin sufrir ningún daño. Esto se logró mediante un montaje flotante de todo el movimiento con un anillo amortiguador elástico además del amortiguador convencional (Incabloc). Además, había un espacio de aire entre la esfera y la caja, por lo que el movimiento podía moverse en todas direcciones. Otras características fueron: sellado adicional, plexiglás extra grueso y revestido, combinado con un fondo de caja reforzado que también les permitía sumergirse a grandes profundidades.Ver el archivos adjunto 2771922
Ver el archivos adjunto 2771924

Los primeros DS como sabemos no traían la famosa tortuga grabada en la tapa, venían con la inscripción " Patent Pending" ya que la patente de esta doble seguridad aún estaba pendiente de ser aprobada.Esta mención solo sé ve en relojes del primer año de comercialización del DS y todos van montados con los calibres automáticos 25-45, 25-451(fecha) o 25-36( manual).

Automaticos:
Todos ellos con calibre 25-45 o 25-451 , y con la referencia 5601-012. Caja de acero.
Y 5606-012, caja chapada en oro de 20 micras.Ver el archivos adjunto 2771927

También he encontrado algun patent pending con numeracion 5627-012. Caja de acero inoxidable con tapa de oro amarillo (superior y lateral, también con el calibre 25-45 y el patent pending en el interior de la tapa.Ver el archivos adjunto 2771929Ver el archivos adjunto 2771954

Con referencia 5601-003

Ver el archivos adjunto 2771937

Todos estos DS automaticos primerizos llevan el 25-45 o 25-451(fecha)


También hubo con el calibre 25-36 de cuerda manual y acero, con referencia 5101-013, en los Patent Pending de cuerda manual no he encontrado muchas fuentes y todos los que he visto en la red no tienen referencia pero si Patent Pending en su interior. En todos se habrá pulido o desgastado la numeración de la tapa?
Aquí uno del maestro y amigo Casina con el calibre de cuerda manual 25-36, sin referencias en la tapa exterior y Patent Pending en el interior.Ver el archivos adjunto 2771946Ver el archivos adjunto 2771947Ver el archivos adjunto 2771949

En el caso de mi reloj tanto la referencia como el patent pending está grabado en el interior de la tapa, en otras unidades que he visto la referencia es en el exterior, deduzco que, en las que no se vea la referencia 5601-012 o las otras referencias es debido a que se ha pulido la tapa trasera, desgaste... O vaya usted a saber.
En el caso de mi reloj la referencia 5601, 56 calibre 25-45 y 01 caja de acero. Los números inferiores no se lo que significan.
Adjunto foto de uno con la numeración exterior sacado de la red y el mío con la numeración dentro de la tapa.Ver el archivos adjunto 2771952Ver el archivos adjunto 2771951

Hubo algunos relojes que en la tapa ya mencionaban la patente , sin la tortuga en la parte externa, y que también montaban la 25-45. La patente por el sistema de protección le fué concedida en Mayo de 1960, y los calibres 25-65 se empezaron a montar a finales de 1960 ya con la tortuga impresa. En ese entretiempo suponemos que sacarían adelante el stock con caja sin tortuga y calibre 25-45 pero ya con la inscripción de la patente. ( No se deben tirar las sobras).
Como se puede observar en la tapa del mio, el Swiss Patent Pending está muy unido, se puede intuir viendo otras tapas que el patent pending lo añadian a posteriori y caia donde caia.

El primer movimiento automático con rotor (el movimiento KF 21-0114, introducido en 1950) se derivó del movimiento AS 1323, por lo que este no se puede considerar un movimiento manufactura de Certina. Ver el archivos adjunto 2771956

Anteriormente a este estaba el Certina KF360 que era de martillo. Mi amigo Zappp creo que posee unoVer el archivos adjunto 2771958


Finalmente, en 1951, con el 25-45, salió al mercado el primer movimiento automático con rotor completo desarrollado por Certina con 21 joyas. El que montan estos DS y es el que realmente nos ocupa es de 23 joyas.

Foto del mioVer el archivos adjunto 2771959

Por lo que he podido leer y ver los primeros DS con el calibre 25-45 llevaban la goma en color negro, más tarde creo que se empezó a utilizar la goma amortiguadora en color amarillo con otros calibres con la tortuga ya impresa en la tapa. Esto es una apreciación ya que realmente las gomas en todos estos años se ha podido degradar y cambiar.
Y así se publicitaba:


A un DS le podía pasar un automóvil por encima con equipajes y pasajeros que seguía tal cual

Ver el archivos adjunto 2771961

Hombres rana que sumergían el reloj a 200 metros de profundidad y el reloj seguía como una rosa

Ver el archivos adjunto 2771962


Caídas desde 6 metros sin sufrir daños. Este reloj era el sueño de cualquier aficionado al balconing
Ver el archivos adjunto 2771963

Como siempre más que agradecido a mi amigo y compañero Kike. Con el las compras siempre dan en la diana.

En principio solo sé pretendía presentar un reloj y la cosa se me ha ido de las manos.

Cualquier corrección, añadido...será bien recibida y quedaré agradecido.

Y ahora unas malas fotos de mi tortuga sin tortugaVer el archivos adjunto 2771978

Ver el archivos adjunto 2771966Ver el archivos adjunto 2771967Ver el archivos adjunto 2771968Ver el archivos adjunto 2771969
Ver el archivos adjunto 2771973Un saludo y gracias por leer.
Magnífico reportaje. enhorabuena por el reloj, por cierto muy bonito y el calibre muy bien conservado.
 
  • Me gusta
Reacciones: jorgehernando
Hola Jorge!, pues que te puedo decir yo de esta marca y de los DS en particular. Con un DS-2 empezó mi afición, era el reloj de mi padre y a él se lo regaló su hermano, mi tío, recuerdo que me decía que se lo había metido en un vaso de agua y le dijo "toma, el reloj más fuerte del mundo", siempre le recuerdo con su Certina en la muñeca hasta que pasó a mis manos, ya muy estropeado, pero lo conservo tal cual. Lo pongo poco, pero es EL RELOJ, mi más querido reloj.
Perdona, me fui por los cerros de Úbeda, pero es que tú estupendo hilo me trajo bellos recuerdos. Gracias.
Edito para dejarte aquí una foto del susodicho, tengo por ahí alguno más.
00000IMG_00000_BURST20240116223036_COVER~2.webp
 
Última edición:
  • Me gusta
Reacciones: txema2, suesu8, rabbitigle y 11 más
Es alucinante lo que se puede llegar a aprender en este foro. No dejo de sorprenderme.
Mil gracias por compartir toda esa información. Super ameno de leer y con fotos estupendas. 🙌
 
  • Me gusta
Reacciones: jorgehernando
Pues para mi este hilo si le parece bien al moderador merece pasar a "ESENCIALES"


Gracias Jorge, un trabajo completo y muy util.

Aunque estropee el dicho de que "una imagen vale mas que mil palabras" añado unas fotos , los seis que tengo

Edito: la foto de la hebilla no era la que quería poner, dejo la que puse y añado que la de DS
IMG_8548.JPG

IMG_8579.JPG

IMG_8550.JPG
IMG_8551.JPG
IMG_8552-1.JPG
IMG_8553-1.JPG
IMG_8554-1.JPG
IMG_8555-1.JPG



Yo con uno dorado como el 25 45 cerraría el grifo y lo tengo en mente, ahora no... mañanaaaa

IMG_8549.JPG
 
Última edición:
  • Me gusta
Reacciones: Antón T., txema2, julius1022 y 17 más
Atrás
Arriba Pie